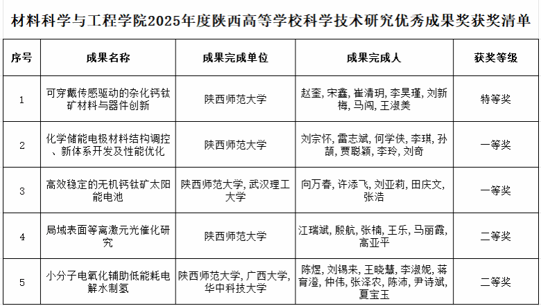
近日,中共陕西省委、陕西省人民政府发布了《关于2024年度陕西省科学技术奖励的决定》,公司徐华教授团队的“二维材料的可控制备及其光电器件”成果获得自然科学奖二等奖。此外,陕西省教育厅公布了《2025年陕西高等公司科学技术研究优秀成果名单》,公司5项成果入选,其中特等奖1项,一等奖2项,二等奖2项,这是近年来公司首次突破厅局级特等奖,实现了科技成果奖励的重大突破。


近年来,公司高度重视科技成果奖励申报工作,加强有组织科研,服务高水平科技自立自强,以此次获奖为新起点,将进一步挖掘科研力量、精准培育,力争产出更多高水平科研成果,推动科研工作再上新台阶。
撰稿:董芬芬 审核:刘治科