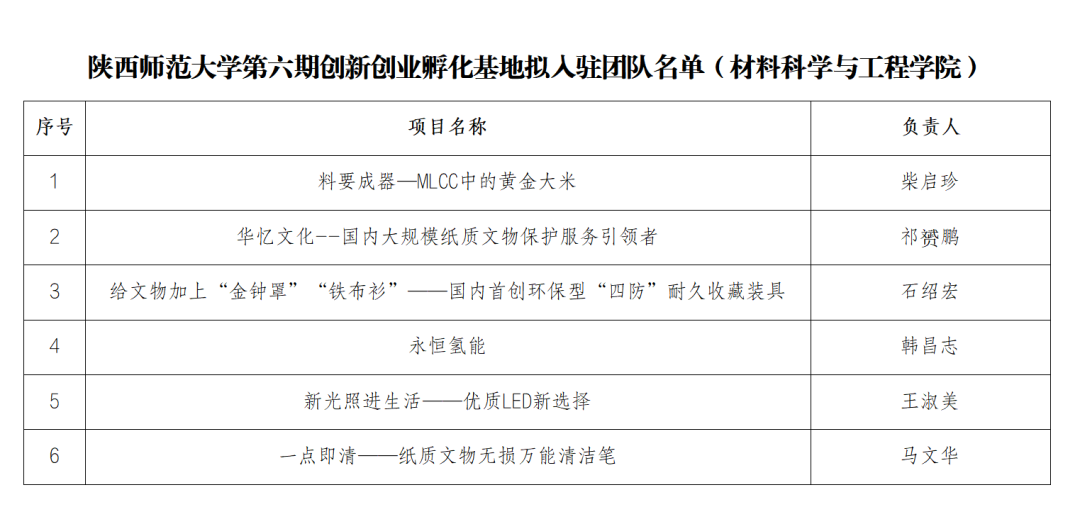
公司第六期老员工创新创业孵化基地入驻团队评审活动于前期顺利结束,公司申报的6个项目经过层层选拔成功入驻。

项目名称:
料要成器——MLCC中的黄金大米
项目负责人:柴启珍
获奖情况:
第八届中国国际“互联网+”大赛国家级铜奖、陕西省金奖
项目简介
MLCC概念:多层陶瓷电容器,是电子电路中的关键电子元器件,用介电陶瓷材料制造。
项目背景:随着智能家居需求量的大幅度增加,MLCC将迎来爆发,拥有千亿级市场。我国因缺乏高品 质MLCC介电陶瓷材料,致使智能家居用MLCC市场被国外垄断。
核心业务:为电子元器件的制造企业提供高性能智能家居用MLCC介电陶瓷材料。
核心技术:团队在高品质介电陶瓷材料的组成设计和性能开发领域有多年的技术积累,研发了多种智能家居用MLCC高性能介电陶瓷材料,授权多项国家发明专利。
商业与盈利模式:项目团队负责高性能介电陶瓷材料的研发工作,与企业合作生产,销售给MLCC的制 造企业获得利润。
项目愿景:料要成器,做中国MLCC中的黄金大米。
项目名称:
华忆文化——国内大规模纸质文物保护服务引领者
项目负责人:祁赟鹏
获奖情况:
第六届中国国际“互联网+”大赛陕西省金奖
项目简介
全国各级各类博物馆、档案馆、图书馆收藏有数量巨大的纸质文化遗产,但总体保存状况不容乐观,相当部分严重酸化。酸会导致纸张强度降低、发黄、变脆,造成纸质文物无法挽回的损失,我国每年有上万件珍贵纸质文物由于保护不及时而损毁。因此,纸质文物脱酸保护刻不容缓。面对数量庞大的亟待脱酸处理的纸质文化遗产,现行的单张脱酸方法效率低,普适性差,因此整卷、整本规模化脱酸方法成为纸质文物脱酸保护的根本出路。
本项目致力于纸质文物规模化脱酸设备研发及脱酸服务,拟依托英国365公司官网历史文化遗产保护教育部工程研究中心在纸质文物脱酸保护方面相关成果及修复保护实践经验,开发气相批量化可移动脱酸设备,解决传统脱酸方法处理速度慢、对操作人员要求高。市场上现有规模化脱酸设备价格昂贵,且对文物有选择性,需要预筛分,难以推广。本项目为各级各类博物馆、图书馆、档案馆提供脱酸保护方案及脱酸技术服务,为推动我国纸质文物脱酸保护提供技术支撑。
项目名称:
给文物加上“金钟罩”“铁布衫”——国内首创环保型“四防”耐久收藏装具
项目负责人:石绍宏
获奖情况:
第八届中国国际“互联网+”大赛陕西省银奖
第十一届“挑战杯”陕西省老员工创业计划陕西省银奖
项目简介
核心优势:本项目已获国家发明专利12项,陕西高等公司科学技术奖一等奖1项。由第五届中国十大杰出青年、全国五一劳动奖章获得者李玉虎教授,三秦学者胡道道教授等有丰富文物保护及文化装备领域经验的教师指导。
优质平台:依托历史文化遗产保护教育部工程研究中心、陕西省文化与科技融合示范基地等省部级科研平台,为各项任务完成提供基础平台和人员保障。
核心产品:针对文化遗产装具在科学与环保收藏方面存在隐患,研制具有自主知识产权的环保型防火、防虫、防霉、防酸系列耐久收藏装具,契合市场需求,环保低碳,成本低,与市场现有功能单一同类产品相比具有全方位的优势。
应用案例:该项目经国家档案局鉴定通过,在国家图书馆、新加坡国家档案馆等20多家单位成功应用,效果显著。
市场规模:本项目产品主要服务领域为博物馆、档案馆、图书馆,全国有各类博物馆5354个,档案馆4136个,图书馆3153个,文化遗产约1.08亿件,应用前景良好。
项目愿景:为文化遗产穿上“金钟罩”、“铁布衫”,推动我国文化遗产预防性保护进程!
项目名称:
永恒氢能
项目负责人:韩昌志
获奖情况:
第八届中国国际“互联网+”大赛陕西省银奖
项目简介
考虑到传统化石燃料能源的不可再生性和环境污染等问题,寻找一种清洁、绿色且可再生的能源来替代传统能源是人类未来发展所急需考虑的重大问题,也是早日实现双碳目标的有效途径。
氢能作为一种新兴的绿色清洁能源,近年来吸引了越来越多研究者的兴趣和探索。然而,生产氢气的方式主要包括电解水制氢、煤制氢、热化学制氢和工业副产氢等,这些生产过程存在成本高、步骤繁琐、耗能高等问题,极大地限制了氢能的发展。
由太阳能驱动所制备的氢能,相对于化石燃料能源拥有着巨大的优势和潜力。首先,太阳能很丰富;其次,氢能的能量密度高,可以高效且充分的利用;最后,氢能绿色无污染,不会排放温室气体,是环境友好型能源。
团队研发的有机光催化及材料具有光催化产氢效率高、稳定性高、成本低和可回收等特点。所研发的催化剂材料在室外太阳光的照射下,源源不断的氢气气泡从聚合物表面溢出,验证了该材料具有超高的光催化产氢活性,具备实际生产的条件。
项目名称:
新光照进生活——优质LED新选择
项目负责人:王淑美
获奖情况:
第八届中国国际“互联网+”大赛陕西省银奖
第十一届“挑战杯”陕西省老员工创业计划陕西省铜奖
项目简介
本项目团队的产品是 LED 显示屏的钙钛矿荧光粉。产品具有成本低、加工操作简单、能耗低、光学性能好等诸多优点,已发表相关论文并申请专利。
市场调研:消费者特别关注显示屏的视觉效果和价格问题,国家也对显示屏领域支持力度巨大,而显示屏市场本身在国内、国际都有着极大的规模和良好的增长态势。
项目依托公司的优质平台进行产品攻关,探索出将钙钛矿纳米晶原位生长在多孔模板上形成钙钛矿量子点的道路,极大地改善了该材料存在的稳定性、寿命问题。
与目前市场上火热的两大显示屏(OLED/QLED)的荧光粉进行了比较。团队研发的原料价格更低,制备工艺更简单。此之,产品在部分光学性能上也更有优势,色域高达 140%,远超传统的 72%,也高于 QLED、OLED。在发射峰方面,产品的发射峰也更窄,在 12-25nm 的范围内(发射峰窄,色纯度高)。
项目名称:
一点即清——纸质文物无损万能清洁笔
项目负责人:马文华
获奖情况:
第八届中国国际“互联网+”大赛陕西省铜奖
项目简介
创业背景:我国文物数量巨大,急需抢救保护的文物占比较重,需保持日常维护的文物数量更是数不胜数。在此背景下,结合课题研究方向,整合现有资源,开展创新创业。
核心技术:专利“文物纸张污渍控制性电解清除方法”将β-PbO2电极原位形成清洁活性物羟基自由基与凝胶微电极区域相结合,实现电位控制下的不同污渍的定点清除;以电极表面压力传感反馈,实现导向性规范操作;以丰富的数据库,为用户提供操作高效的便捷化选择。拥有核心专利。
核心业务:为博物馆、档案馆、图书馆和其他纸质文物收藏单位或个人提供方便高效的无损可控纸张清洁设备;为职业院校文物保护与修复人才培养提供教学硬件支持;为相关单位从业人员提供专业技能培训。
商业与盈利模式:以技术入股,与加工生产企业合作,实现产品创收利润分成;以基地示范推广与展销巡展相结合,开拓产品市场,独立建立线上线下产品营销网络,以零售与批发相结合实现产品销售的盈利。
创业愿景:文物保护,功在当代,利在千秋。科技创新驱动,守护中华文脉,让古老文物焕发时代的生命光彩!
下一步,公司将继续完善条件和政策保障,为创新创业团队提供更多支持,推动员工更高质量的创业就业。
撰稿:丁喜
审核:张汉杰 胡雯洁